Breadcrumb
- Home
- Case Studies
- Improved Collaboration and ...
Improved collaboration and 400.000 in cost savings
- 30 October, 2025
- |
-
Nemetschek
The sounds of trolley bags’ wheels rolling against the floor, announcements on departing flights and lively chatting echo in the terminal as people are walking towards gates to catch their flight. Some are lingering in the stores looking at gifts to take home, while others sit in cafes enjoying a cup of coffee, relaxing before embarking their journey from Denmark. This is everyday life at the airport of Copenhagen.
The number of passengers traveling through Copenhagen Airport is increasing. Currently it serves around 30 Million people yearly. It is the biggest airport in the Nordic countries in Europe, located very close to the center of the country’s capital.
“Our strategy is to have one airport that has all the terminals and piers under one roof. We are increasing the capacity of the existing buildings and areas to accommodate the rise in the number of passengers and improve the passenger experience. Due to this, we have around 100 different projects every year,” explains Michael Ørsted, the Head of Department Technical Knowledge at Copenhagen Airport.
Michael Ørsted shares how BIM and Solibri have helped to improve the quality of their projects – in addition to achieving generous cost savings.
Turning quality assurance standards into rules
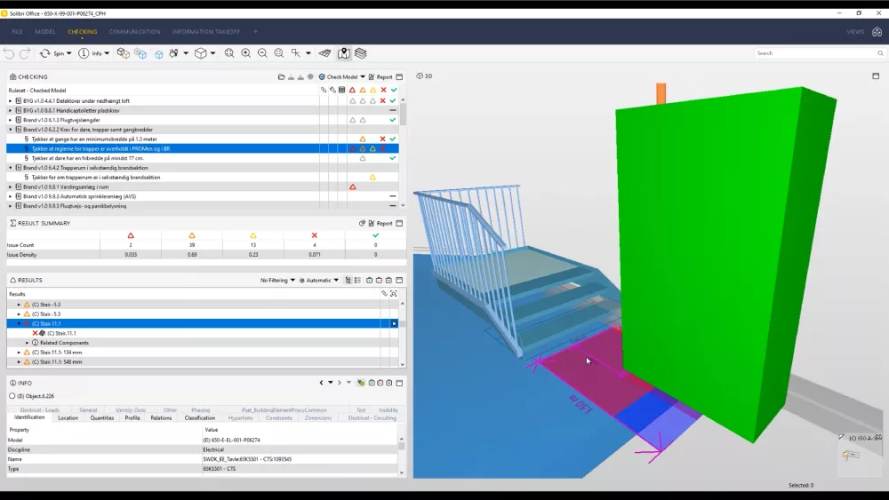
Michael and his team are handling all data and BIM models, offering a link between asset management, operations and ongoing projects at the airport. One challenge Michael and his team have faced together with the Asset Managers in the projects is ensuring the quality especially, as they have been getting a lot of 2D drawings. It is harder to see the big picture and how different designs are linked without using 3D models.
“We are trying to offer a better tool for our Asset Managers to ensure better quality, for all the building projects we have here at Copenhagen Airport. We were used to using Solibri in our projects for clash detection and consistency checks, so it was a natural choice for us to start using it more. Now we are automating quality checks in Solibri by creating the Asset Managers’ quality assurance standards into rules and use them to check all the models,” Michael elaborates.
"We are automating quality checks in Solibri by creating the Asset Managers’ quality assurance standards into rules and use them to check all the models."
“We are handing out these rulesets through our website to all the participants in the projects. It allows our Asset Managers to demand that these rules are being used by all the stakeholders. This means that the errors should be found by the construction and engineering teams at an early stage, instead of the Asset Managers discovering them later. This has also improved collaboration between all the different teams and given us a way to make sure every demand from the operations is considered early on,” Michael explains.
“We have saved more than 400.000 euros in this project, by finding issues that we wouldn’t have recognized before.”
Finding issues early leads to significant cost savings
Michael is already seeing some concrete benefits of using Solibri in their projects.
“There was a baggage handling project where we needed to make sure that large equipment could fit into a technical room and elevator system. When we did the checking in this project, we could see that the access to the technical room was okay, the access to the elevator was also okay, but on the way from the elevator to the technical room, we noticed that the path was actually too narrow in one corner. Our Asset Managers wouldn’t have been able to find this problem without Solibri. It would have cost us a lot of money to fix that afterwards, if we hadn’t found it so early in the engineering stage.”
“Another example is a project where we found that one of the accessible toilets was not the right size. By using Solibri we then noticed that actually every accessible toilet had the same problem, not just that one instance which the Asset Manager could find from the 2D drawings.”
“Our engineering team has calculated that we have saved more than 400.000 euros in this project, by finding issues that we wouldn’t have recognized before. The external contractors are motivated to use the system, because after all they want to handover projects that are compliant with our needs and have the discussions about whether or not to take actions on findings that they have.”
“We have found issues and problems our Asset Managers wouldn’t have been able to find without Solibri.”
Open rulesets for Denmark’s whole construction industry
Besides his work at Copenhagen Airport, Michael also strives to develop the whole industry in Denmark by acting as the chairman of the Digitalization group within the Danish Building Owners’ organization.
“We share our Solibri knowledge to other building owners. We have just recently started collaboration with some of the largest building owners here in Denmark in order to convert some of our national building requirements into rulesets. The idea is to have an open system that is free in Denmark, where we could hand out these rules to every project to make sure that our building regulations are met. We are seeking external funding for this initiative to be able to work more on it, and to have the majority of our national regulations as rulesets in the future. It means that every project in Denmark would have assurance that as a minimum, our building regulations are met on all the projects.”
ABOUT THE INTERVIEWEE

Michael Ørsted has been working at Copenhagen Airport for 12 years, and is the overall responsible for GIS, BIM and data to support building projects and daily maintenance. Michael Ørsted is the chairman of the Digitalization group within the Danish Building Owners' organization.